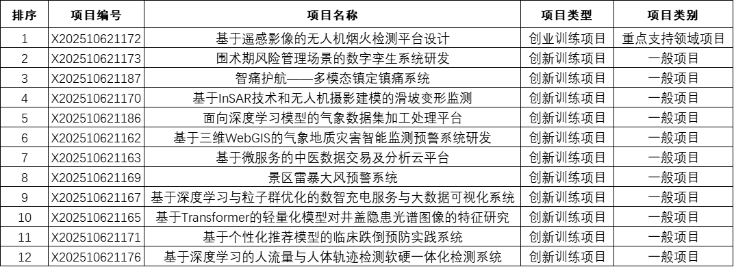
根据学校《关于推荐2025年省级大学生创新创业训练计划立项项目的通知》相关要求,经学院组织专家对33个校级立项项目进行匿名评审,拟推荐省级大学生创新创业训练计划立项项目12项,含重点支持领域项目1项,一般项目11项,现予以公布,具体推荐顺序如下:
公示时间4月23日-4月25日,若有异议,请于2025年4月25日17:00前通过书面、电话、面谈等方式,向学院教务科反映。
联系电话:85966923
bw西汉姆联教务科
2025年4月23日
上一条:bw西汉姆联关于2025年四川省应用型本科高校基础课程与教材教学改革研究专项课题申报推荐情况的公示 下一条:bw西汉姆联关于推荐申报第二批四川省普通高等学校高阶课程建设项目的公示
【关闭】
四川省成都市西南航空港经济开发区学府路一段24号 | 邮编:610225 联系电话:028-85966923 copyright @ 2026 版权所有:中国·必威(bw·西汉姆联)中文官方网站-West Ham Unite All rights reserved